Yuno

Overview
As Head of Design at Block Dojo, I led the creation of a new brand, UX, and UI for a startup reimagining how dyslexic children experience learning through AI. The brand - now called Loujo, following a name change due to copyright considerations - was crafted to feel playful, empowering, and inclusive, reflecting both the curiosity of its learners and the confidence of its mission.
Scope of Work
- Delivered end-to-end product design, including UX, UI, and the development of a scalable design system.
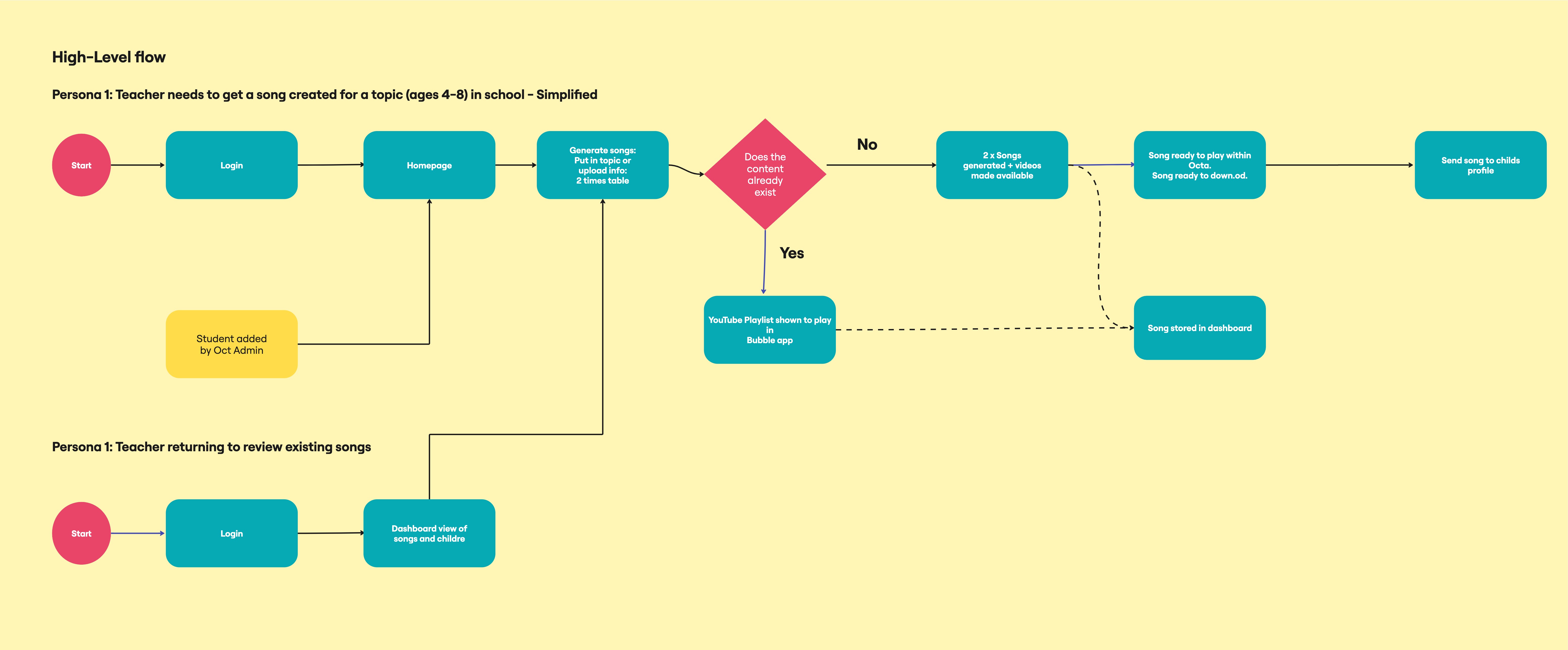
- Conducted UX research, user journey mapping, wireframing, and prototyping, ensuring the experience met the needs of children, parents, and educators.
- Designed a distinctive visual identity and cohesive brand rollout, collaborating closely with the CEO to align creative strategy with business objectives.
- Developed the UX integrating AI-driven personalisation, tailoring learning pathways to each child’s unique needs and pace.
The Challenge
To create a trusted, emotionally engaging learning experience leveraging AI content creation and enhancing learning progress for dyslexic learners.
Outcome
The brand and platform have received strong early validation and enthusiastic user feedback.
As the CEO shared:
“The brand creative is outstanding.”
Loujo is now positioned to make a lasting impact in inclusive education, combining thoughtful design with intelligent, adaptive learning technology.





.jpeg)




